观墨云官方关注 2022-08-03 10:45:58 浏览1905次
“中国书法批评第一案”
重审8月5日开庭

中国书法批评第一案——白爽名誉侵权案,原审已于去年9月8日由安庆市迎江区人民法院当庭宣判。原告金肽频、被告白爽、腾讯公司均不服,遂向安庆市中级人民法院提出上诉。
因安庆市中院审理期间,认为原审法院第一项判决存在程序问题,于去年12月15日发回重审。2022年5月23日,白爽向安庆市迎江区人民法院提交《反诉状》。6月24日重审开庭后,白爽对合议庭提出回避申请。6月25日经安庆市迎江区人民法院院长决定,驳回白爽的重审合议庭回避申请。白爽不服,提出行政复议,7月8日,法院做出最终决定,再次驳回白爽回避申请。现已确定,将于8月5日上午9时,在安庆市迎江区人民法院第七法庭重审开庭,“中国庭审公开网”开通全国直播,案件编号为:(2022)皖0802民初1109号,对本案有兴趣的人士欢迎届时收看。



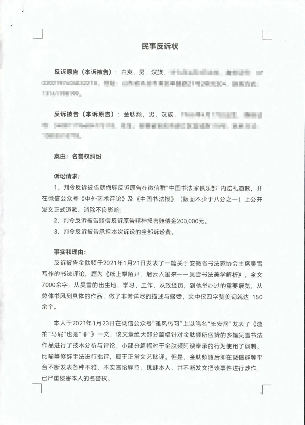
白爽(笔名长安居)的《反诉状》



人民法院驳回白爽(长安居)的
合议庭回避申请《决定书》

山东某书法名家直言金作家是“为书坛主持正义”

河南某书法名家认为书法批评界当除“小人批评家”!
安徽作家金肽频诉白爽(笔名长安居)名誉侵权案爆发以来,被白爽自定为“2021书坛第一案”不断炒作,同时邀约一众书法批评“江湖派”好友,或冒充他人姓名,或假借他人微信公众号,或根据自己目的,肆意剪辑、修改乃至伪造微信截图,对原告的合法维权行为进行不断的诽谤、造谣、污蔑、诋毁,同时假借找错别字的名义,不断对安徽省书协主席吴雪先生、安徽省书协、安徽省文联、安徽省文联现任党组书记何颖女士、安徽省文联理论研究室主任史培刚先生,实施疯狂的负面舆情围剿,很多人身攻击语言已达丧心病狂的地步。本案因法定程序原因,发回重审后,白爽仍不收手,不思任何悔改,反而变本加厉地对原告金肽频实施人身攻击,书坛众多名家积极声援金作家,认为金作家起诉白爽名誉侵权之举,是完全正当的合法维权,是为中国书坛除害的正义行为,是对白爽这个假冒伪劣“批评家”的一次打假行动!书法批评呼唤正义环境、良性生态,不容假冒伪劣的书法批评违法分子肆意践踏,现中国书法批评第一案重审开庭在即,审判结果很快也会见出分晓,孰是孰非,一切由庄严的人民法院依法审理,根据国家法律做出判决!


白爽(长安居)的反诉证据目录





白爽(长安居)反诉金作家提供给法院的证据材料300余页